河北智慧职教科技平台
 全国咨询电话:400-960-7996    0311-86088800
 13068790489(微信同)

河北学无人机驾驶哪里好?-尊龙凯时

发表时间:2025-03-23 18:31
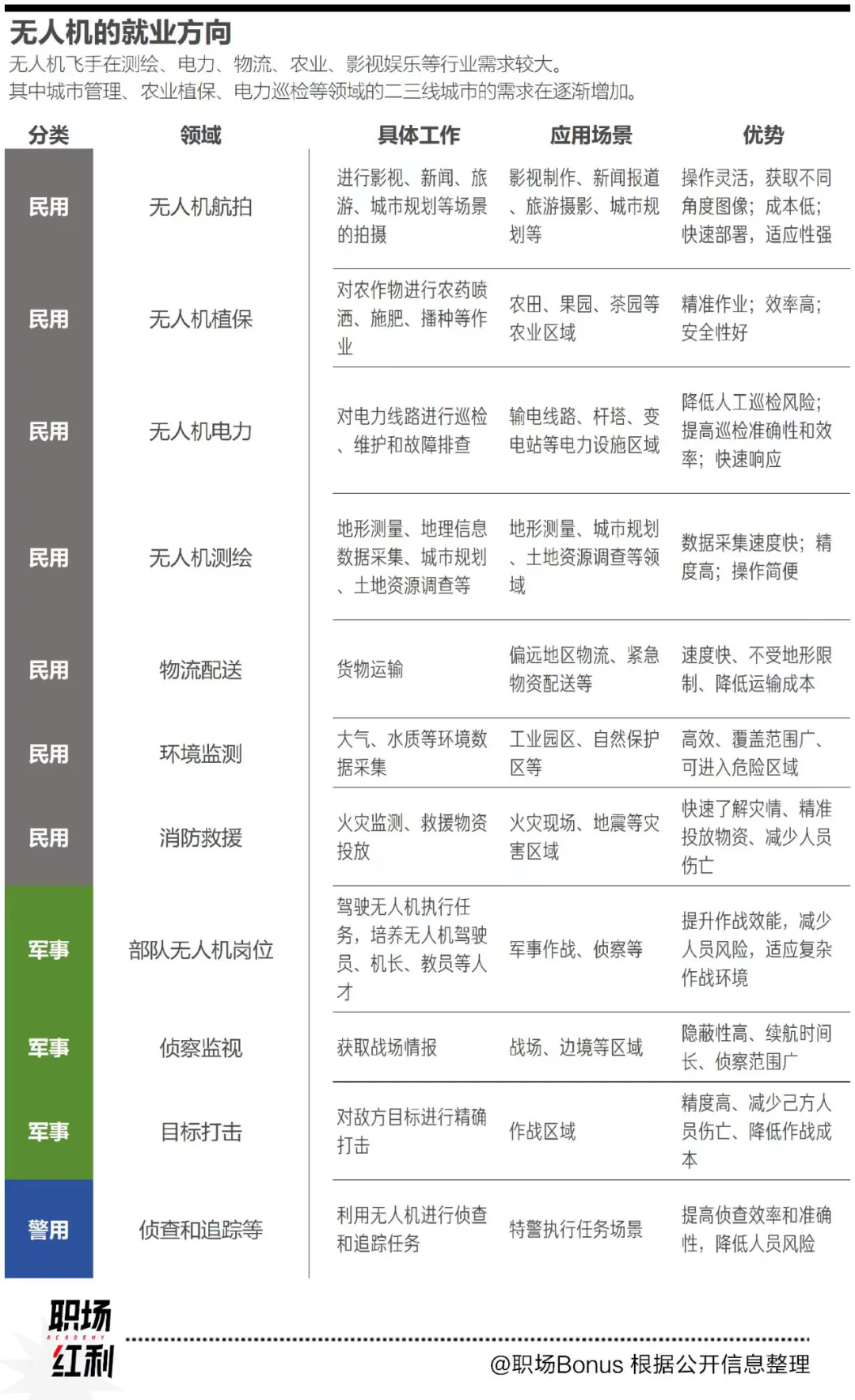
2025年,无人机已从“小众科技玩具”蜕变为农业、物流、影视、安防等众多领域的“生产力工具”。
随着低空经济全面爆发,中国民用航空局(caac)对无人机执照的监管持续升级,持证飞行成为刚性需求。本文将从政策动向、考试变革、行业趋势三大维度,解析2025年caac无人机执照考证的关键信息,助你抢占职业新风口。  

图片


2025年caac无人机执照政策新变化

1. 空域分级管理全面落地
   2025年起,全国空域实现动态网格化分级(开放/管制/禁飞),caac联合军方、地方政府推出“低空智联平台”,持证飞手需通过平台实时申报飞行计划,并同步接入无人机电子围栏系统。无证“黑飞”将面临最高10万元罚款,并纳入征信记录。  
3. 考试引入ai监考与实战模拟
   理论考试题库扩容30%,新增“空域法规3.0”“无人机数据安全”等模块;实操考试启用虚拟现实(vr)城市交通场景模拟,ai系统实时评估避障反应与航线规划能力,通过率预计下降至65%。


2025年无人机行业就业前景分析
1. 人才缺口持续扩大
   据工信部预测,2025年我国无人机相关岗位需求超200万,但持证专业飞手不足30万。热门领域包括:  
   - 物流无人机:顺丰、京东等企业加速布局“最后一公里”配送,月薪普遍1.5万 。  
   - 智慧农业:农业植保飞手需掌握多光谱分析、ai变量喷洒技术,服务佣金年增长20%。  
   - 应急救援:消防、灾害巡查领域亟需具备复杂环境飞行经验的持证飞手。  

图片

2. 持证飞手薪资优势明显  
   2025年数据显示,持caac超视距驾驶员执照的飞手平均薪资比无证者高40%,且享有优先接单权(如大疆运力平台、美团城市低空物流网络)。  


2025年考证通关攻略
1. 选择适合的执照类型
   - 新手建议从“视距内驾驶员”入手,考取后可从事航拍、基础巡检等工作。  
   - 目标高薪岗位者需冲刺“超视距驾驶员 行业应用资质”(如报考“物流无人机操控”专项)。  

图片

2. 备考资源与技巧
   - 理论部分:关注《无人机运行安全管理条例》《低空经济发展白皮书》等最新政策,活用caac云端理论题库。  
   - 实操部分:优先选择配备“城市三维模拟系统”的培训机构,强化夜间飞行、紧急迫降等高风险场景训练。  
3. 规避“踩坑”指南
   - 警惕“免考包过”骗局:2025年起,caac采用人脸识别 行为监测,替考者将终身禁考。  
   - 提前报名:2025年开始参加无人机执照培训的学员将会大量增加。  


未来展望:无人机执照的价值延伸
2025年后,无人机执照或将与“低空经济从业资格证”深度绑定,成为智慧城市管理、低空交通运营等新兴职业的准入门槛。持证者还可通过“技能附加认证”(如北斗导航操作、无人机维修工程师)提升竞争力,解锁跨境飞行资质(caac与faa、easa互认谈判中)。  


无人机执照不仅是合法飞行的“通行证”,更是打开万亿级低空经济市场的“金钥匙”。2025年,随着技术迭代与政策完善,持证专业飞手将成为数字化时代的“新蓝领”。你,准备好起飞了吗?  



图片

河北智慧职教无人机驾驶员培训中心助力您翱翔蓝天


无人机政府企事业单位应用

    公安局、检察院、法院、水利局、环保局、城管局、交警、路政、高速、河务河道、森林公安、消防、应急救援、人防、农业局、林业局、南水北调、交通局、城建局、规划局、土地局、联通移动、电视台、旅游局、气象局、石油公司、矿产开发、房地产开发、天然气巡检、商业活动、婚庆航拍。本公司主要负责无人机培训、并办理无人机驾驶员执照。承接航拍、测绘、执法调查取证。应急救援、消防灭火、环保检测。电力巡线架线、喷洒农药等工程。定制销售各种无人机。

图片


无人机培训常见机型

1)多旋翼驾驶员执照班课程(视距内驾驶员、超视距驾驶员、教员)

2)垂直起降固定翼驾驶员执照班课程(超视距驾驶员、教员)


培训流程

      为适应无人机行业特殊需要,实行1-2个月常规班,周末班,速成班。采用理论与实践相结合的培训方法,突出实际操控飞行训练。       



培训目标

      执照培训体系培养具备无人机相关的航空理论知识和无人机运行实际操作技能,经考核取得无人机视距内驾驶员、超视距驾驶员 、教员对应等级的民用无人机驾驶员执照。

     行业应用技能培训能够进行各行业应用的作业飞行,如:影视、农业、电力、通信、快递、救援、气象、农林、海洋、勘探、执法等无人机相关行业领域应用时掌握一定的应用技能的人才。



培训周期及报名条件

培训周期:15天-30天常规班、周末班、考证速成班。

报名条件:初中以上文化,近五年以上无犯罪记录,年满16周岁,无任何疾病。



(宋老师微信)
(微信公众号)
(智慧职教抖音号)
| 尊龙凯时的友情链接:   友链互换
(邵老师小红书)
网站地图